
一、工业焊接行业简介
1、工业焊接行业基本情况
工业焊接设备,是指将电能及其他形式的能量转化为焊接能量并对金属进行连接,使其成为具有给定功能结构的制造设备。焊接技术是一种集机械学、电工电子学、工程力学、材料学、自动化控制技术以及计算机技术等多种学科的综合性先进技术。
2、工业焊接设备分类情况
(1)依据焊接原理分类
根据焊接的具体原理,焊接设备可以分为熔化焊、压力焊、钎焊等。其中,熔化焊是指填充材料(如焊材、焊丝)和母材共同加热至熔化状态,在连接处形成熔池,熔池中的液态金属冷却凝固后形成牢固的焊接接头,从而使分离工件连接成为一个整体的焊接方式。
工业焊接按原理分类

资料来源:公开资料整理
(2)依据自动化程度分类
根据焊接设备的自动化程度,焊接设备可以分为全手动焊接设备、半自动焊接设备(实现自动送丝)以及机器人专用焊接设备(既实现了自动送丝,又可安装至机器人实现焊枪移动的自动化,从而实现全自动焊接应用)。
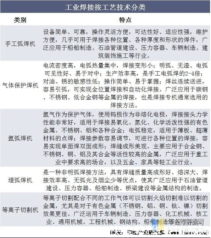
工业焊接按工艺技术分类

资料来源:公开资料整理
(3)依据焊接工艺技术分类
依据焊接工艺技术的不同,弧焊设备通常分为手工弧焊机、气体保护焊机、氩弧焊机、埋弧焊机、等离子切割机等。

资料来源:公开资料整理
二、工业焊接行业产业链情况
工业焊接行业的上游属于成熟制造行业,市场竞争充分,主要有钢铁、有色金属、线材、电子元器件等。
工业焊接行业产业链

资料来源:公开资料整理
三、进入行业壁垒
对于新进入工业焊接行业的企业来说,主要会面临技术壁垒、品牌及销售渠道壁垒、人才壁垒、行业应用经验壁垒等四大壁垒。
进入工业焊接行业的壁垒

资料来源:公开资料整理
四、工业焊接行业发展趋势
1、工业焊接机器人是未来行业发展的必然趋势
最近几年,由于焊接劳动力短缺、人力成本急剧上升,焊接机器人及自动化焊接设备等产品的需求持续增长。与人工焊接相比,自动化焊接具有焊接质量稳定、焊缝一致性高、劳动生产效率高、产品生产周期明确、综合生产成本低等诸多优点,且还可以将焊接工人从高疲劳、高危险的劳动环境中解放出来,减少焊接烟尘带来的职业危害。
随着焊缝跟踪、信息传感、离线编程、智能控制、人工智能、仿真技术、焊接工艺等方面技术的不断突破,以及人们对高品质生活需求的不断提升,未来自动化焊接设备的应用领域及应用场景将更加广泛,工业焊接机器人将成为未来行业发展的必然趋势。
2、数字化逆变焊接技术是未来行业发展的必然趋势
数字化逆变焊接设备是指采用数字化逆变焊接电源的焊接设备。其中,逆变是指焊接电源的主电路采用逆变电路,数字化是指控制电路为数字化控制。与非数字化、非逆变焊机相比,数字化逆变焊机具有较为明显的优势。数字化逆变焊接设备凭借着其独特的技术优势,可更好的适应制造业自动化、智能化升级改造的需求,是目前以及未来焊接行业发展的必然趋势。

资料来源:公开资料整理
3、伺服焊接为未来行业发展的必然趋势
伺服焊接通过伺服电机及软件控制技术实现了对焊接能量的精确控制,可有效解决传统焊接设备无法解决的技术痛点,实现超薄板焊接、高速焊接、大电流超低飞溅焊接,并可有效降低客户使用成本,在下游客户对产品轻量化、提升焊接效率、降低焊接成本相关需求日益提升的环境下,具有较为广阔的市场空间,为未来行业发展的方向。