一、景观设计行业发展特征分析
景观设计是指风景与园林的规划设计,它的要素包括自然景观要素和人工景观要素,与规划、生态、地理等多种学科交叉融合,主要服务于城市景观设计(城市广场、商业街、办公环境等)、居住区景观设计、城市公园规划与设计、滨水绿地规划设计、旅游度假区与风景区规划设计等。 在具体项目实施过程中,主要包括概念设计阶段、方案设计阶段、扩初设计阶段、施工图设计阶段及后期现场服务阶段。
1、周期性特征
景观设计行业发展与经济发展水平、经济发展周期具有一定的相关性。 人们越来越重视生活空间的质量,更希望保护自然与文化的完整性,注重人居环境的提升。 公共绿化的投资并不存在明显的周期性特征。 而对于商业绿化来说,因房地产行业受到宏观调控的影响比较大,所以居住区绿化的投资建设需求表现出一定的周期性。
2、区域性特征
中国幅员辽阔,各地区之间经济发展不平衡,景观设计行业的发达程度在东部、中部和西部之间具有明显的差异。 绿化项目实施对象包括有生命的植物,植物生长具有比较明显的地域性。 地貌是设计和工程施工中具影响力的元素之一,对植物、水体、铺地等其他元素有很大的影响,不同区域的差异性地貌特征会形成特有的景观特色,景观设计行业的区域性及地域性特征突出。
3、产业链分析
景观设计行业上游主要是建筑装饰材料等,下游则涉及房地产、市政工程及旅游度假村等领域。 在当下新型城镇化发展的时代背景中,人们对城市物质空间环境的需求在城市形态美学的外在显性基础上,增加了对安全、健康、生态、人文等内在隐性属性,景观设计行业伴随着城市化发展的进程,服务领域逐渐深化和拓宽。

资料来源: 公开资料整理
二、景观设计行业经营模式
景观设计行业的主要经营模式有专项环节设计服务模式、一体化设计服务模式和综合设计服务模式,三种模式各有特色。

资料来源: 公开资料整理
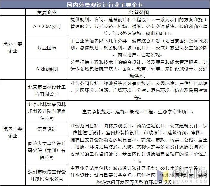
三、景观设计行业竞争格局
目前,景观设计行业基本处于充分竞争状态。 我国能提供涵盖景观设计综合服务的企业主要包括外资企业,大型国有企业和民营企业。 外资企业由于管理机制和设计理念先进,技术实力雄厚,具有众多大型项目设计经验,主要竞争优势是在国外成熟市场竞争中形成的经济、高效的经营模式,在我国高端市场占据重要地位。

资料来源: 公开资料整理
四、景观设计行业下游需求
1、房地产市场需求
作为房地产行业的上游行业 ,景观设计营业收入随房地产开发投资的持续增长而增长,其增长速度在近十年已超过房地产开发投资的增长速度,原因之一是随着人们居住观念和住房需求的变化。
人们对住的要求已经从简单的生存居住转向生活居住,从以前注重实用、价格等因素,发展到对园林景观、环境绿化的优美、舒适、自然生态性等高标准要求。 当前的消费者在购房时除了考虑住房的地理位置、房屋户型、建筑质量等要素外,比以前更关注小区及周边的景观环境,甚至视作选房的第一要素。 因应上述诉求,楼盘小区环境逐渐成为决定楼盘品质的重要指标,开发商将园林景观作为房地产营销的重要手段,提升地产品牌竞争力的有力工具; 加之地产行业竞争集中度进一步提升,优势房地产企业投资于景观园林的意愿和能力进一步增强,因此整个地产行业对景观设计的投入都在持续稳定攀升。
2、市政及公共设施市场需求
城市规划应该尊重城市的自然生态基底,进而促进城市与自然的交融。 一个城市是众多复杂系统的组合,自然系统与生态廊道是一个城市基本的基础设施,应该在保证自然运动过程所要求的条件下,给城市中的自然系统,如河流廊道、自然山体留出所需要的系统空间,这些空间廊道与城市道路等基础设施一起形成了一个城市的构架。
3、旅游度假市场需求
景观设计业务是以旅游度假为导向的度假景点开发的重要基础。 现代城市建设必须反映一个地域的自然特征与文化特点,包容与融合不同的价值观与文化元素。 根据本地域的传统文化发展自己的现代化设计是景观设计综合服务的发展趋势。 把情感诉求与生活习惯融入到人居环境的设计,把文化、自然、生活和创意进行有机的融合,才能终赢得市场认可。
五、景观设计行业发展的有利和不利因素
1、有利因素
(1)人居观念的改变
绿色、健康,是近年来人们对现代人居环境的共同认识。 随着绿色人居环境观念的深入,人们对居住环境的生态价值,表现出强烈的兴趣,并逐渐带动楼市的绿色人居消费潮。 随着人居观念的转变以及人们对生态价值的需求增长,生态条件的优劣成为许多置业者心中的购房标尺。 地产开发商跟随这一市场变化,不断推出生态产品,促进绿色生态行业发展。
(2)城镇化建设的推进
随着经济和城镇建设的发展,各种城市病的出现,日益彰显了合理的、生态的、整体的、协调的城市规划与环境建设的重要性。 国家提出了新型城镇化建设的要求,并指出未来城镇化发展需要由速度扩张向质量提升转型。 新型城镇化以城乡统筹、城乡一体、产城互动、节约集约、生态宜居、和谐发展为基本特征,其核心在于不以牺牲农业和粮食、生态和环境为代价,着眼农民,涵盖农村,实现城乡基础设施一体化和公共服务均等化,促进经济社会发展。
(3)产业政策的支持
近年来国家在低碳、可持续发展的指导思想下,已制定和出台多项政策措施,为景观设计行业的发展营造了良好的政策环境。
2、不利因素
(1)现有设计人才规模不足
景观设计是一门涵盖理论和专业知识较多的综合性学科,它不仅包括建筑学、植物学、生态学、园林美学、建筑材料学、大众心理学、传统美学等多门基础性学科,还包括植物栽培学、景观营造学、园林工程学等多门技术应用性学科。 但目前相关设计专业的教育水平仍较低,人才成长速度较慢,这导致行业内具有较高理论修养和丰富实践经验的优秀人才难以满足行业快速发展的需要。 另外,由于景观设计是一门横跨工程技术和人文艺术的学科,既懂景观设计又懂项目施工管理的复合型人才极为匮乏,随着我国新型城镇化的发展和升级,专业人才缺口将在长期内影响行业的发展。
(2)房地产行业宏观调控政策
近年来,各级政府采取了金融、税收、行政等一系列手段对房地产行业进行宏观调控。 这些宏观调控政策一方面影响到开发商的开发规模和开发进度,另一方面使得房地产开发商资金紧张,支付能力下降。 这些都会对景观设计行业产生不利影响。
(3)行业进入壁垒高

资料来源: 公开资料整理
六、景观设计行业未来趋势分析
1、互联网+景观设计
传统行业都受到了互联网尤其是移动互联网带来的影响。 互联网平台是构建多主体共享的商业生态系统、产生网络协同效应实现多主体共赢的一种生态,也是未来商业竞争的主要模式。 虽然目前设计行业还受到准入制度的保护,但是随着互联网技术的发展和进一步普及,互联网、大数据、云计算等新经济、新产业导致跨界融合成为必然趋势,跨行业、同行业的竞争对手将使行业竞争形式发生质的变化,可能使景观设计行业产生较大变革。
2、绿色环保化
随着国家经济结构调整的加快,国家陆续出台多项鼓励政策,对绿色建筑、节能减排和环境保护的投入和对保障性住房建设的支持,加上新型城镇化建设,走集约、智能、绿色、低碳等发展道路,对景观设计行业的业态创新带来重要影响。
此外,应用新型材料景观工程材料的选用也是景观设计的重要内容之一。 在选用材料时应注意两个方面: 其一,尽可能的选用在当地比较常见、容易获取的材料,即所谓就地取材,不仅节约成本,也能够体现当地的自然特色。 其二,随着我们国家对环境保护的日益重视,无论建筑行业还是园林景观行业,都在大力提倡选用节能、环保的优质材料,注重对生态环境的保护,尽可能的减少对环境的污染和损害。 而我国的建筑材料行业发展非常迅速,已研究出许多性能优异、价格低廉、节能环保的材料,景观设计人员在进行选用时,应优先考虑此类材料,并进行大力推广。
3、艺术化
随着人们生活水平的大幅改善,人们对居住环境的要求已不再是简单的空间布局,还要能提高生活品味的艺术性设计。 上世纪90年代开始,居住区的景观设计开始注重艺术性的体现,虽然曾经盛行一时的欧式庭院风格大肆泛滥,造成了风格的单一化、重复化,但随着景观设计行业从业人员综合素养的不断提升,以及多种风格的不断尝试和融合,今后的景观设计将更多的体现多元化的艺术风格,比如现代简约风格与古典园林风格的融合。